首页
关于坤隆
公司简介
组织架构
资质荣誉
管理体系
综合实力
产品中心
智能物联<(IOT) 采油设备管理系统
智能物联有杆采油系统配套产品及技术服务
智能物联螺杆泵举升系统配套产品及技术服务
智能物联无杆泵采油系统配套产品及技术服务
新闻中心
科技研发
主要发明专利
主要实用新型专利
主要品牌推广
投资者关系
临时公告
定期报告
联系我们
联系我们
招聘岗位
用人理念
智慧坤隆
推广平台
language
中文
EN
首页
关于坤隆
公司简介
组织架构
资质荣誉
管理体系
综合实力
产品中心
智能物联<(IOT) 采油设备管理系统
智能物联有杆采油系统配套产品及技术服务
智能物联螺杆泵举升系统配套产品及技术服务
智能物联无杆泵采油系统配套产品及技术服务
新闻中心
科技研发
主要发明专利
主要实用新型专利
主要品牌推广
投资者关系
临时公告
定期报告
联系我们
智慧坤隆
推广平台
中文
EN
新闻中心
News Center
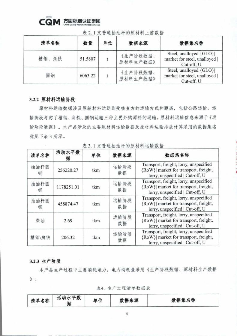
2023年度产品碳足迹评价报告
2024-03-09 17:31:03
新闻中心
作者:
推荐新闻
坤隆股份亮相阿尔及利亚石油展,深耕国际市场再谱新篇
2025-10-09 17:56:55
坤隆股份精彩亮相第七届克拉玛依国际石油装备展
2025-08-14 17:55:11
深化拉美能源合作新跨越,坤隆股份参展2025墨西哥CMP
2025-06-20 17:52:59
聚焦OTC:坤隆股份创新智能采油设备引全球关注
2025-05-06 17:45:15